4月15日是“全民国家安全教育日”,为进一步增强同学们的全民国家安全意识,推动校园安全工作,在第六个全民国家安全教育日到来之际,公司2019级本科广播电视学与编辑出版学专业于4月10日到4月12日联合开展了以“国家安全你我同行”为主题的国家安全宣传教育活动。
此次宣传学习活动与培育践行社会主义核心价值观、社会主义法治宣传教育有机结合,以线上个人知识学习和测试、线下集体观影交流等活动形式,宣传总体国家安全观,普及《宪法》《国家安全法》《反恐怖主义法》《反间谍法》等法律法规,以营造良好的学习氛围,从而切实提高全民国家安全意识,增强全民国家安全责任,形成维护国家安全的共识。
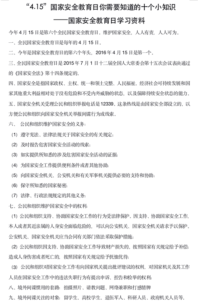
4月10日至11日为线上学习阶段。班委团队首先对国家安全教育知识进行了收集整合,形成学习资料,并制作了国家安全教育知识答卷发放给两个专业的同学。27位同学高效高质地完成了国家安全教育知识的学习,答卷正确率高,学习成效良好。


国家安全教育知识答卷
4月12日为线下交流阶段。班委代表李婷首先对线上发放的国家安全教育学习资料和知识测试进行讲解,进一步强化了同学们对于国家安全相关知识的认知。接着,同学们共同观看了国家安全教育日系列影片。学习了习近平总书记有关全面依法治国新理念、新思想、新战略和坚持总体国家安全观的重要论述和核心思想。




线下学习现场
通过此次活动,同学们了解了全民国家安全教育日的设立背景、现实意义和公民的法定义务,并分享了自己的学习感想。张楠同学说,习近平总书记指出的“我们党要巩固执政地位,要团结带领人民坚持和发展中国特色社会主义,保证国家安全是头等大事”是每个公民的责任与义务,“没有国家安全就没有个人的发展”;王子棋同学表示,“青年是祖国未来的建设者和保卫者,保卫国家安全的信念应永存心中。”
采写、摄影|杨青欣、姜沣
编辑|骆世查
责编|操慧